

雷建平 11月22日
梦金园黄金珠宝集团股份有限公司(简称:“梦金园”,股票代码:“2585”)日前开启招股,展望2024年11月29日港股上市。
梦金园刊行区间为12港元到14.4港元,拟各人发售4395.68万股H股,最高募资6.33亿港元。

梦金园基石投资者分离包括天津海泰成本、Matrix Capital、Solid Elegance、Bright Ambition、Swift Grace,共认购1.97亿元(约2.12亿港元)。
其中,天津海泰成本认购7300万元、MatrixCapital认购4000万元、Solid Elegance认购2698万元、Bright Ambition认购3998万元、Swift Grace认购1698万元。
梦金园这次募资净额将用于升级山东潍坊的分娩门径、扩大和加强公司的特准探讨网罗、投资信息科技、收购数据科罚数字系统等方面。
演员江疏影是梦金园的品牌代言东说念主,演员海清也曾梦金园的推进,捏有1.53%股权。
上半年营收百亿 期内利润降50%
梦金园专注于黄金珠宝产业发展,主要通过加盟店及自营店组成的线下销售网罗向客户销售居品。

此外,梦金园亦通过电商平台的在线销售向客户提供居品。

梦金园2021年、2022年、2023年营收分离为168.71亿元、157.24亿元、202.09亿元;毛利分离为5.36亿元、7.59亿元、10.77亿元;期内利润分离为2.24亿元、1.81亿元、2.33亿元。

梦金园2024年上半年营收为99.8亿元,较上年同时的93.16亿元增长7.1%;毛利为6.17亿元,较上年同时的5.28亿元增长16.9%;期内盈利为5225万元,较上年同时的1.06亿元着落50.3%。

终结2024年6月30日,梦金园捏有现款及现款等价物为3.64亿元。
海清是推进

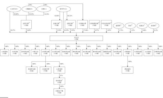
梦金园扩充董事分离为王忠善、张秀芹女士、姜丽英女士、王泽钢;寥落非扩充董事分离为王贡勇、沙拿利、黄方亮、黄烈初。

梦金园曾在2020年9月递交招股书,准备在深交所主板上市,但央求未能取得通过;2022年12月,梦金园再次准备在A股上市,但未第二次递交A股上市央求,并于2023年9月晦止托福中信証券为第二次A股央求保荐东说念主。
2022年8月,中信証券投资以现款形态按每推进说念主民币12.00元认缴4,166,666股股份。

IPO前,王忠善捏股为28.27%,张秀芹捏股为26.19%,天津园金梦捏股为17.46%,金梦结伙捏股为9.6%,天津海开信创捏股为4.37%,金园结伙、金隆结伙分离捏股为3.93%,中信証券投资捏股为1.82%,赵笃学捏股为1.75%,黄怡捏股为1.53%,张义贞捏股为1%,张建军捏股为0.15%。
王忠善、张秀芹女士、王国鑫、王娜女士、金梦结伙、金园结伙、金隆结伙及天津园金梦组成梦金园的控股推进集团。张秀芹女士为王忠善的配头。王国鑫为王忠善佳耦的女儿,王娜女士为王忠善佳耦的女儿。
黄怡女士(海清)是中国演员,毕业于北京电影学院扮演系。彼因2013年至2020年担任公司企业形象代言东说念主而得当梦金园,并成为推进。

IPO后,王忠善捏股为23.72%,张秀芹捏股为21.98%,天津园金梦捏股为14.65%,金梦结伙捏股为8.06%,天津海开信创捏股为3.66%,金园结伙、金隆结伙分离捏股为3.3%;
中信证券投资捏股为1.53%,赵笃学捏股为1.47%开云kaiyun官方网站,黄怡捏股为1.28%,张义贞捏股为0.84%,张建军捏股为0.12%。
